【程序】淮北市审计局权力运行流程图(2025年版)
1.对违反审计法相关规定行政处罚权运行流程图

承办机构:市经济责任审计局,财政金融审计科、农业农村审计科、固定资产投资审计科、社会保障审计科、自然资源与生态环境审计科、企业审计科、行政事业审计科、投资审计中心
服务电话:0561- 3053761,3022062,3034714,3027364,3021613,3020970,3020681,3022015,3026508
监督电话:0561-3881595
2.对违反国家规定财务收支行为行政处罚权运行流程图

承办机构:市经济责任审计局,财政金融审计科、农业农村审计科、固定资产投资审计科、社会保障审计科、自然资源与生态环境审计科、企业审计科、行政事业审计科、投资审计中心
服务电话:0561- 3053761,3022062,3034714,3027364,3021613,3020970,3020681,3022015,3026508
监督电话:0561-3881595
3.制止封存权运行流程图

承办机构:市经济责任审计局,财政金融审计科、农业农村审计科、固定资产投资审计科、社会保障审计科、自然资源与生态环境审计科、企业审计科、行政事业审计科、投资审计中心
服务电话:0561-3053761,3022062,3034714,3027364,3021613,3020970,3020681,3022015,3026508
监督电话:0561-3881595
4.暂停拨付权运行流程图
承办机构:市经济责任审计局,财政金融审计科、农业农村审计科、固定资产投资审计科、社会保障审计科、自然资源与生态环境审计科、企业审计科、行政事业审计科、投资审计中心
服务电话:0561-3053761,3022062,3034714,3027364,3021613,3020970,3020681,3022015,3026508
监督电话:0561-3881595
5.审计监督权流程图


承办机构:经济责任审计局,开发区审计分局,财政金融审计科、行政事业审计科、农业农村审计科、自然资源和生态环境审计科、固定资产投资审计科、企业审计科、社会保障审计科、审理科、市投资审计中心
服务电话:0561-3023801
监督电话:0561-3021298
6.指导和监督内审工作流程图

承办机构:内部审计指导监督科
服务电话:0561-3023698
监督电话:0561-3021298
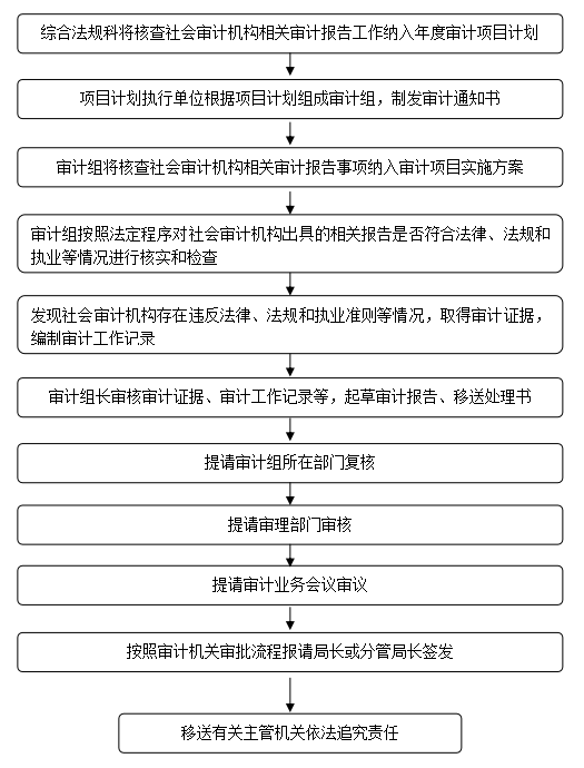
7.核查社会审计机构审计报告流程图

承办机构:经济责任审计局,开发区审计分局,财政金融审计科、行政事业审计科、农业农村审计科、自然资源和生态环境审计科、固定资产投资审计科、企业审计科、社会保障审计科、市投资审计中心
服务电话:0561-3023801
监督电话:0561-3021298
8.要求报送资料权流程图

承办机构:经济责任审计局,开发区审计分局,财政金融审计科、行政事业审计科、农业农村审计科、自然资源和生态环境审计科、固定资产投资审计科、企业审计科、社会保障审计科、市投资审计中心
服务电话:0561-3023801
监督电话:0561-3021298
9.审计处理权流程图

承办机构:经济责任审计局,开发区审计分局,财政金融审计科、行政事业审计科、农业农村审计科、自然资源和生态环境审计科、固定资产投资审计科、企业审计科、社会保障审计科、审理科、市投资审计中心
服务电话:0561-3023801
监督电话:0561-3021298

皖公网安备 34060002010036号
