淮北市审计局其他权力流程图(2023年版)
一、审计监督权流程图


承办机构:经济责任审计局,开发区审计分局,财政金融审计科、行政事业审计科、农业农村审计科、自然资源和生态环境审计科、固定资产投资审计科、企业审计科、社会保障审计科、审理科、市投资审计中心
服务电话:0561-3023801
监督电话:0561-3021298
二、指导和监督内审工作流程图

承办机构:内部审计指导监督科
服务电话:0561-3023698
监督电话:0561-3021298
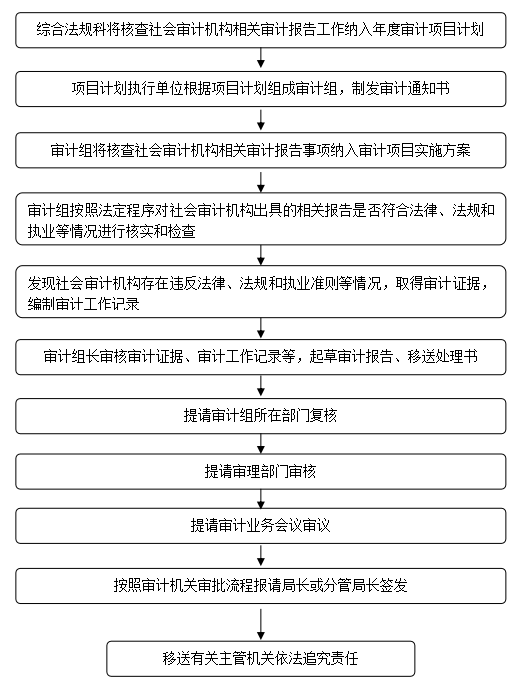
三、核查社会审计机构审计报告流程图

承办机构:经济责任审计局,开发区审计分局,财政金融审计科、行政事业审计科、农业农村审计科、自然资源和生态环境审计科、固定资产投资审计科、企业审计科、社会保障审计科、市投资审计中心
服务电话:0561-3023801
监督电话:0561-3021298
四、要求报送资料权流程图

承办机构:经济责任审计局,开发区审计分局,财政金融审计科、行政事业审计科、农业农村审计科、自然资源和生态环境审计科、固定资产投资审计科、企业审计科、社会保障审计科、市投资审计中心
服务电话:0561-3023801
监督电话:0561-3021298
五、审计处理权流程图

承办机构:经济责任审计局,开发区审计分局,财政金融审计科、行政事业审计科、农业农村审计科、自然资源和生态环境审计科、固定资产投资审计科、企业审计科、社会保障审计科、审理科、市投资审计中心
服务电话:0561-3023801
监督电话:0561-3021298
附件:
其他权力流程图.doc
皖公网安备 34060002010036号
